炒股就看金麒麟分析师研报,权威,专业,及时,全面,助您挖掘潜力主题机会!
来源:证券日报之声
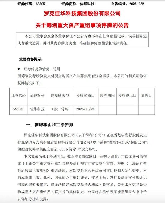
本报讯(记者向炎涛)11月23日晚,罗克佳华科技集团股份有限公司(以下简称“佳华科技”,证券代码:688051)公告称,公司正在筹划以发行股份及支付现金的方式购买数盾信息科技股份有限公司(以下简称“数盾科技”)的控股权并募集配套资金。经初步测算,本次交易可能构成《上市公司重大资产重组管理办法》规定的重大资产重组。公司股票自2025年11月24日(星期一)开市起停牌,预计停牌时间不超过5个交易日。

数盾科技官网显示,数盾科技成立于2002年,公司专注于国产密码技术研究、密码信息安全产品研发和信息安全整体解决方案服务,是首批获得国家密码管理局认定具有商用密码资质的公司。目前公司已形成密码安全产品、信息安全产品、等保服务、密评服务四大体系。
佳华科技在公告中表示,公司已与数盾科技的主要股东朱云签署了《股权收购意向协议》,约定公司通过发行股份及支付现金的方式购买其持有的标的公司股权。本次交易目前尚存在不确定性,具体交易方式、交易对手方等以后续公告披露的信息为准。根据《上海证券交易所股票上市规则》相关法规,本次交易不会导致公司实际控制人发生变更,不构成重组上市。
资料显示,佳华科技聚焦于物联网大数据技术的研发与应用,在物联网的感知层、平台层、应用层积累了具有竞争力的核心技术和丰富的实施应用经验。公司形成了智能制造、物联网工程、软件开发、运营服务、数据算力、数据能力六大核心能力,建立全价值链的绿色低碳管理平台,向政企客户提供基于物联网大数据技术的软硬件产品、解决方案及大数据服务。2025年前三季度,佳华科技实现营业收入1.66亿元。
本文来自作者[admin]投稿,不代表传腾贝立场,如若转载,请注明出处:https://ctbia.cn/jsfx/202511-742.html
评论列表(3条)
我是传腾贝的签约作者“admin”
本文概览: 炒股就看金麒麟分析师研报,权威,专业,及时,全面,助您挖掘潜力主题机会! 来源:证券日报之声 本报讯(记者向炎涛)11月23日晚,罗克佳华科技集团股份有限公司(以下...
文章不错《筹划重大资产重组 佳华科技明起停牌!》内容很有帮助